近日,华南农业大学邓懿祯教授团队联合新加坡淡马锡生命科学研究院Naweed I Naqvi教授团队在国际期刊Autophagy上发表了题为“Autophagic regulation of ferroportin 1 induces developmental ferroptosis in rice blast”的研究论文。该研究在稻瘟病菌中鉴定出铁外排蛋白MoFpn1,并揭示自噬通路通过降解MoFpn1来调控细胞内铁离子稳态,进而诱导分生孢子铁死亡发生,最终促进稻瘟病菌致病的新机制。

稻瘟病菌(Magnaporthe oryzae)引起的稻瘟病严重威胁全球粮食安全。该真菌依赖其特殊的侵染结构——附着胞对水稻进行侵染。附着胞的形成伴随着分生孢子的程序性死亡,这种死亡方式为铁依赖的细胞死亡,称为铁死亡(Ferroptosis)。本团队前期研究结果表明,稻瘟病菌的铁死亡发生受自噬调控。然而,自噬如何调控稻瘟病菌胞内铁离子稳态和脂质过氧化从而诱导铁死亡发生的分子机制尚不明确。
鉴定与功能验证铁外排蛋白MoFpn1:在哺乳动物细胞中,铁外排蛋白FPN1(Ferroportin 1)是已知唯一的铁离子输出蛋白,其功能缺失会导致细胞内铁积累,诱发铁死亡。研究团队在稻瘟病菌中鉴定到哺乳动物FPN1的同源蛋白,命名为MoFpn1。MoFPN基因缺失导致稻瘟病菌分生孢子胞内总铁、Fe²⁺和Fe³⁺离子水平显著升高(图1A),且脂质过氧化水平(通过C11-BODIPY荧光染料和MDA含量表征)积累增加(图1B-D)。关键氨基酸位点(S48和S226)突变和功能研究表明它们对MoFpn1的铁结合和功能至关重要(图1A)。这表明MoFpn1作为铁外排泵,负调控细胞内铁积累。

图1 MoFpn1负调控稻瘟病菌分生孢子胞内铁含量和脂质过氧化物水平
MoFpn1负调控稻瘟病菌铁死亡与致病性:mofpn1∆突变体表现为分生孢子死亡加速,致病性增强,且对铁死亡特异性抑制剂Lip-1的敏感性降低(图2A, B)。mofpn1∆突变体或关键氨基酸位点(S48和S226)突变均导致致病性增强(图2C-E)。这些结果证明,MoFpn1通过抑制发育中的分生孢子的铁死亡从而负调控稻瘟病菌的致病性。

图2 MoFpn1负调控稻瘟病菌的铁死亡和致病性
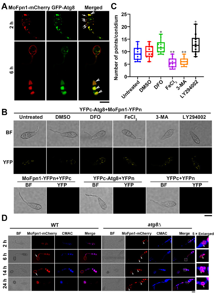
Atg8和Vam7协同介导MoFpn1通过自噬途径降解:共聚焦显微镜结果显示MoFpn1-mCherry与标记自噬体/自噬溶酶体的GFP-Atg8共定位(图3A)。BiFC实验进一步证实MoFpn1-Atg8相互作用受铁离子和自噬抑制剂调控(图3B, C)。ATG8基因缺失(自噬缺陷突变体)导致分生孢子发育过程中MoFpn1更多滞留在膜上,而无法运输到液泡进行降解(图3D)。

图3 MoFpn1 与 Atg8 共定位于液泡
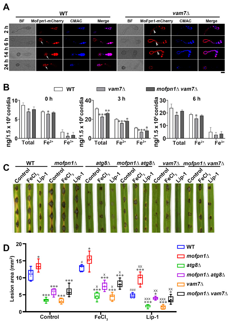
相似的,敲除负责自噬体-液泡融合的液泡SNARE蛋白Vam7(vam7∆突变体)也导致MoFpn1-mCherry无法正常转运至液泡腔,而是定位在液泡膜、多泡体(MVBs)膜或附着胞质膜上(图4A),导致胞内铁水平异常(图4B)。
因此我们推测,atg8∆或vam7∆突变体由于无法及时转运与降解MoFpn1导致胞内铁离子持续外排、致使胞内铁离子浓度低而无法诱导发育过程必须的分生孢子铁死亡,从而引起致病性降低或丧失表型。通过外源添加Fe3+、或者在atg8∆或vam7∆背景敲除MoFPN1基因,均能部分恢复致病性(图4C, D)。

图4 Vam7与MoFpn1互作有助于其液泡转运并调控致病性
基于上述研究结果,作者提出自噬途径(包括自噬蛋白Atg8及SNARE蛋白Vam7)协同调控MoFpn1从膜结构向液泡的转运,通过降解铁外排蛋白MoFpn1而调控胞内铁离子水平从而促进发育过程中分生孢子铁死亡与稻瘟病菌致病性(图5)。

图5 自噬促进 MoFpn1 降解及调控铁死亡的工作模型
鉴于铁元素在植物-微生物互作中的重要性,以及稻瘟病菌-水稻体系在植物病原互作研究中的代表性,本研究为今后以铁外排蛋白Fpn1作为稻瘟病防控靶点制定病害防控措施提供理论依据,也为理解真菌或真核生物中铁死亡与自噬的互作提供重要线索。
华南农业大学龙茹慧博士研究生、广东省农业科学院植物保护研究所梁美玲博士和新加坡淡马锡生命科学研究院沈清博士为论文共同第一作者,华南农业大学邓懿祯教授、梁志彬副教授和新加坡淡马锡生命科学研究院Naweed I Naqvi教授为论文共同通讯作者。该研究得到国家重点研发计划、国家自然科学基金、广东省重点研发计划等项目资助。
相关论文链接:https://doi.org/10.1080/15548627.2025.2545471
文图 / 龙茹慧 审阅 / 邓懿祯 梁志彬

